香港城市大学(东莞)位于广东省东莞市松山湖高新技术产业开发区,是继香港中文大学(深圳)、香港科技大学(广州)、北师香港浸会大学后的第4所大湾区合办高校。
香港城市大学(东莞)一期校园于2024年正式启用,同年9月,迎来首届学生入学。
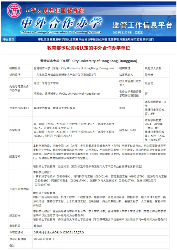
据教育部最新消息,香港城市大学(东莞)正式获教育部批复,增设3个本科专业和7个硕士专业。
图源网络
本科共获批7个专业:
计算机科学与技术、材料科学与工程、智能制造工程、能源与动力工程、网络空间安全、数据科学与大数据技术、数据计算及应用。
其中,前4个专业已在去年高考开始招生,后3个专业刚刚新增,可能加入2026年高考招生。
硕士共获批15个专业:
电子资讯工程学、电脑科学、工程管理学、数据科学、材料工程及纳米科技、商务资讯系统、生物医学工程、创新创业、机械工程学、能源及环境、土木及建筑工程、商业及数据分析、金融工程学、人工智能、智能半导体制造。
其中,前8个专业已开放2026年秋季入学的申请,新专业可能会后期开放。
本次获批的专业紧扣国家重点产业发展与人才战略需求,标志着学校在学科建设与高层次人才培养体系上迈出关键一步。
港城大(东莞)教育优势:
奖学金丰厚
直硕、直博、本硕连读
港城大(东莞)毕业证、学位证,港城大学位证
毕业可获香港工作签证
入学不分专业,大一自由选,大二可转专业
国际化教育,全英授课
80%港城大本部师资,聘用全球精英
位于松山湖科学城,靠近材料实验室、散裂中子源、华为等
一起来看看香港城市大学(东莞)本科、硕士的招生情况和要求吧。
本科招生
香港城市大学(东莞)去年面向广东、北京、四川、福建、内蒙、陕西、云南、广西、湖北、河南、浙江、江苏、上海等13个省(自治区、直辖市)招生,在一二本合并后的本科普通批次按照普通高考录取模式,完全依据考生的高考成绩择优录取。
2026年招生依旧为志愿填报,时间已更新,具体招生信息待学校公布。
2026年入学申请时间线
本科开放专业
目前公布了4个本科专业:计算机科学与技术、材料科学与工程、智能制造工程、能源与动力工程。
学费及住宿费
本科学费:每学年11.5万元
住宿费:两人间,每人1200元/学年(10个月)
硕士招生
香港城市大学(东莞)2026年秋季入学的硕士已开放,申请时间为:2025年9月30日-2026年7月30日,学制为两年。
硕士开放专业
硕士目前开放了8个专业:电子资讯工程学、电脑科学、工程管理学、数据科学、材料工程及纳米科技、商务资讯系统、生物医学工程、创新创业(26新增)。
硕士申请要求
申请基本要求:
持有本科学士学位
申请语言要求:
英语六级425分,或雅思6,或托福79
学费及住宿费
硕士学费:每学年11-16万元(各专业不等)
住宿费:
双人间:每人1200元/学年(10个月)
单人间:每人3000元/学年(10个月)
根据香港“非本地毕业生留港/回港就业安排”,香港城市大学(东莞)学生毕业后即可申请IANG签证留港工作两年,在港待满7年就可以申请香港永居身份!
长按扫码 添加中心君
